Paradox Rift

Paradox Rift (2023)

Duration: September 2023-January 2024

Team: Aman, John, Nick, Oscar, Jonathan

Type: Univeristy Project

Role: VR Interaction Developer and Programmer

Engine and Tools: Unity

What is Paradox Rift?

Paradox Rift is a time-bending, mind-bending VR puzzle game about portals and time travel. In an abandoned spaceship, far into the future, time rifts have started appearing, bridging the gap between the past and the present. Any objects you move in the past move them to that same location in the future. Use your wits, your spatial, and your temporal thinking skills to make your way to the other end of the ship and save the future.

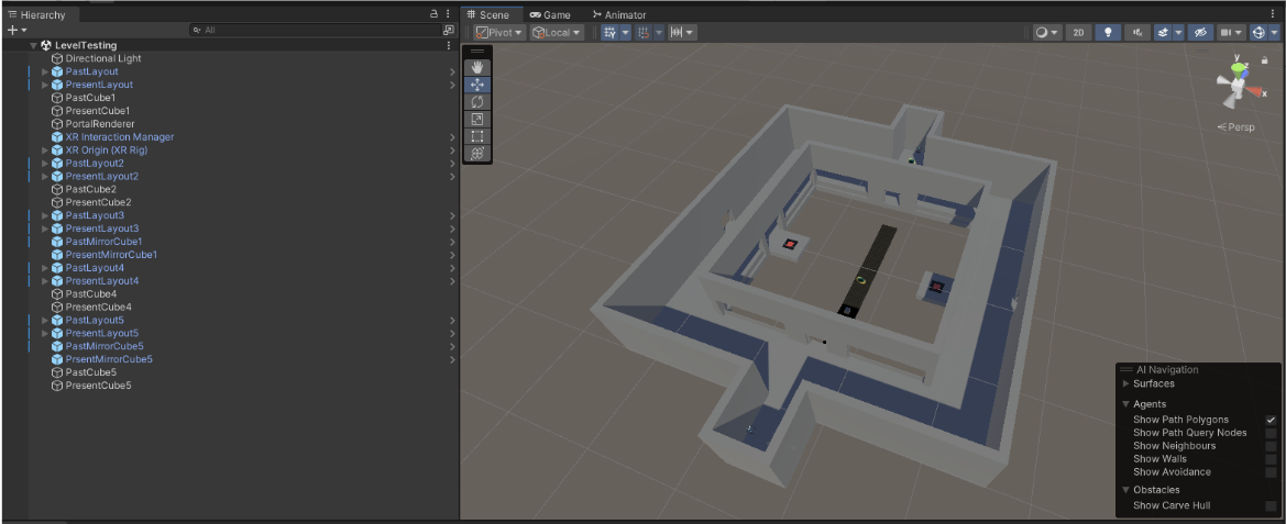
In Paradox Rift, you play as an explorer in the far future, entering a spaceship that has long been abandoned. Your job is to use the time rifts that have started appearing throughout the ship to go back and forth through the past and the present to make your way to the end of the ship and change the future. The core interaction involves going through time portals between the past and the present, manipulating the various elements on the ship in both time periods to get to the next part of the ship. Any object the player moves within the past will move to the same location in the future, and this principle must be exploited to beat the game.

Mechanics and Gameplay

Summary of Contributions

XR Rig Configuration Configured XR Rig for immersive player movement and navigation within the VR environment, enabling both teleportation and direct locomotion.

VR Input Systems Implemented intuitive VR input systems to handle complex player actions, including object manipulation and environment interaction.

Grabbable Object System
Teleportation System

Character Controller Development: Developed a responsive character controller, integrating collision detection and physics-based movement for a realistic VR experience.

Grabbable Object System Scripted a grabbable object system, allowing players to interact with items in the game naturally, enhancing the immersive experience.

Teleportation System Crafted a teleportation system with custom triggers and anchors, enabling seamless navigation through virtual spaces.

Process

Miro board
Process
Concept Levels and Rules
Process
Prototyping and Mechanics
Process
Puzzle mechanics
Process
Prototyping and Mechanics
Process
showcase
Process

As with every game, it started with an idea. We started with brain dumping ideas for what we wanted to do in a Miro board, and worked together to isolate everything we wanted to focus on. Doing this allowed us to all be on the same page and hone in on the key features that would make our game unique. From there, we began sketching out some preliminary concept levels and establishing the rules of our game, which we would use as the basis for everything else in future development. Once we had these rules established, we began prototyping and developing every single mechanic in the game in test worlds, to ensure everything we wanted would work first before we started building the full game. At the same time, we started doing level design properly, sketching out the planned levels and outlining their solutions. Once the level design was done and we had all the puzzle mechanics working, we blocked out all of the levels based on the design sketches in Unity, to make sure all the puzzles would actually work. Once these level layouts were done, we downloaded some 3D models and began decorating the level layouts with these assets. We managed to finish two level layouts before the first showcase. During the showcase, we got some feedback about the level layouts, particularly for the second level, and for how the level layouts should be. We took that feedback and fixed our existing levels, and tried to implement it in our remaining levels too. We also added sound effects and better feedback to all puzzle elements for the final iteration of our project.

Reflection

One of our primary challenges was effectively teaching players the game's core mechanics, particularly the cause-and-effect relationship between actions in the past and present, which initially confused many testers. Early playtests revealed that players struggled to grasp the mechanics without direct explanation, and the lack of audio feedback further compounded their confusion. To address this, we implemented a diegetic voice-over in each level to introduce and explain key mechanics in a way that tied into the narrative, ensuring players understood the rules before tackling puzzles. Additionally, we added audio cues and visual guides, such as lines connecting player actions to their effects, to provide immediate and clear feedback. We also redesigned levels to reduce visual clutter and repositioned time portals onto walls, making them more prominent and improving navigation. These changes not only enhanced player understanding but also created a more intuitive and enjoyable experience.